|
百德生物|新型植物细胞营养素五彩椒促花保果案例分享新型植物细胞营养素五彩椒促花保果案例 寿光化龙镇五彩椒种植户反馈 使用过程: 每亩施用5kg新型植物细胞营养素,随水浇灌,共施用2次。 结果显示: 试验组比对照组多结五彩椒2-4个。 案例结论: 植物细胞营养素对五彩椒花芽分化好,坐果率高,可提高坐果率30-50%。
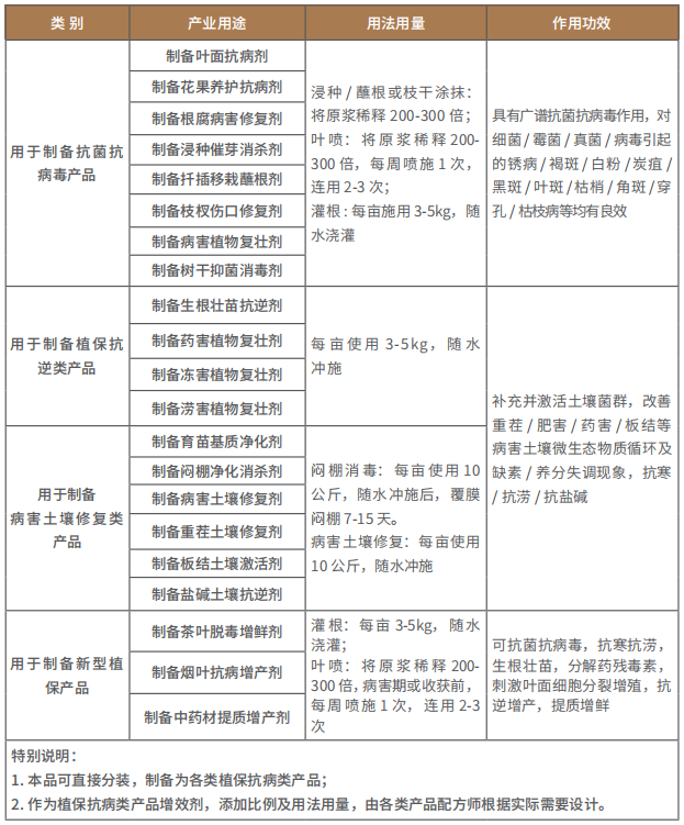
产品特点 百德生物新型植物细胞营养素是以动物酵素为主要原料,经复杂微生物仿生态酵解制得的含有特定生物活性的天然小分子跨膜复合物,产品富含197种小分子肽、109种多肽、7种核苷酸类、多种寡糖类、功能氨基酸类、短链脂肪酸类、生物有机酸类、生物酶类及多种益生菌等大量活性小分子复合物。 作用功效 ·广谱抗菌抗病毒:可有效抑制或灭活植物常见致病型真菌、革兰氏阳性菌、革兰氏阴性菌、典型DNA病毒及RNA病毒; ·生根壮苗:可促进根系发育与植物细胞裂变,改善根系土壤活性,防治根腐及虫害,促进根系生长,促进缓苗,提高幼苗成活率,生根壮苗; ·膨果转色:可提高肥料吸收利用率。促花、保果、膨果,增加果实糖度及营养价值,提高果品产量。防空心果、裂果,减少畸形果实,可催熟促转色,消减药残毒素,保水抗氧化 ; ·抗逆增产:补充并激活土壤菌群,改善重茬/肥害/药害/板结等病害土壤微生态物质循环及缺素/养分失调现象,抗寒/抗涝/抗盐碱抗逆增产; ·提质保鲜:用于果蔬收获前叶喷或收获后浸洗,可有效分解药残毒素,明显改善果蔬品质,提质增鲜,储运保鲜。 产品用途 ·用于制备抗菌抗病毒产品:可直接分装制备叶面抗病剂/花果养护剂/根腐病害修复剂/浸种催芽消杀剂/扦插移栽蘸根剂/枝杈伤口修复剂/树干抑菌消毒剂/病害植物复壮剂,对致病微生物导致的植物锈病/褐斑/白粉/炭疽/黑斑/叶斑/枯梢/角斑/穿孔/枯枝病等均有良效。 ·用于制备植保抗逆类产品:可直接分装制备育苗保护抗逆剂/生根壮苗抗逆剂/药害植物复壮剂/冻害植物复壮剂/涝害植物复壮剂/土壤改良抗逆剂等植保抗逆产品,或作为各类抗逆产品增效剂,增强抗病力,抗寒抗旱,抗逆增产。 ·用于制备病害土壤修复类产品:可直接分装制备育苗基质净化剂/闷棚净化消杀剂/病害土壤修复剂/重茬土壤修复剂/板结土壤激活剂/盐碱土壤抗逆剂,激活土壤菌群及微生态物质循环,改善重茬/肥害/药害/板结等病害土壤缺素或养分失调现象。 ·用于制备新型植保产品:可直接分装制备茶叶提质增鲜剂/烟叶抗病增产剂/中药材提质增产剂,抗菌抗病毒,分解药残毒素,刺激叶面细胞分裂增殖,降低农残化残,提质增产。 ·作为肥料配方增效剂:可作为水培营养激活剂/有机肥料增效剂/化肥增效剂,可有效分解大分子营养,促进无机营养元素螯合转化为有机营养元素,增强肥效。 ·作为特肥营养螯合剂:可作为微量元素/鱼蛋白/氨基酸/矿源黄腐酸/腐殖酸/寡糖类特肥营养螯合增效剂,可补充多种益生菌/生物酶/生物有机酸及功能氨基酸,使锌/硒/锰/钼/铜/铁/硼/钴等无机营养元素高效螯合为极易被植物吸收的有机营养元素,增强肥效。 ·作为有机肥发酵菌剂:可直接分装制备为微生物菌肥,或作为土杂粪肥/果蔬秸秆/沼液水肥发酵菌剂,可抑杀致病微生物及寄生虫卵,快速消减氨臭,提高发酵效率,增强肥效。 ·作为农产品脱毒保鲜剂:可直接分装制备为农产品储运保鲜剂/干货农产品脱毒保鲜剂,可抑杀致病微生物及寄生虫卵,分解药残毒素,防腐保鲜,抗氧化、维持产品新鲜度。 ·作为环境生态修复剂:可直接分装制备为水环境生态修复剂/园林病害消杀剂,用于鱼塘/河道/污水及粪水等黑臭水体净化,净化水质,修复生态;或用于园林绿植/森林病害及虫害的喷雾消杀,净化环境,修复生态。 产品展示 【包装规格】200L/桶 20L/桶 5L/桶 1LX12瓶/箱 50mLX40瓶/箱 【适用对象】生物农药企业/肥料企业/农产品储运加工企业/肥料原料贸易商/特定产品代理商/OEM定制团队/创客团队/电商平台/农药肥料经销商/种植基地/园林绿化单位/生态环境治理企业。 在植保抗菌抗病毒产业领域的应用技术 肥料加工产业领域的应用技术 在农产品储运保鲜产业领域的应用技术 在果蔬种植产业的应用技术 ·区域经销商 · 特定产品创客 · 原料类客户: · 合伙创业团队 详细咨询请致电 0536-8162727 |









