山东省农业重大技术协同推广计划项目技术培训及观摩会
山东省农业重大技术协同推广计划
项目技术培训及观摩会
2024年12月10日,为推进山东省农业重大技术协同推广计划项目,我公司与潍坊市农业科学院举办了技术培训与观摩活动。出席活动的领导有潍坊市农业科学院院长袁柳天、科研处主任魏秀华、项目首席专家蔬菜研究所所长杨晓东、畜牧研究所所长李禹涛,以及我公司技术总监何永聚。
项目介绍
《病死动物无害化酵解制备农用动物酵素技术及示范推广项目》是由潍坊市畜牧业发展中心、潍坊市农业科学院及山东百德生物科技有限公司和诸城市华脉同盛生物工程有限公司联合承担的山东省农业重大技术协同推广计划项目,本项目旨在把病死动物无害化处理成农用动物酵素,将其作为一种具有增免抗病、抗逆增产、生根壮苗、促花膨果、提质转色、储运保鲜、肥料增效、土壤修复等多重功效的新型生物肥料。利用本项目技术可有效解决近年来,因化肥、农药的过度使用,导致的土壤酸化、碱化、板结、作物重茬及农产品品质降低等农业问题。项目实施后,可推动农用动物酵素技术与农业产业有机融合,为建设现代农业强省提供有力的科技支撑。
会上,袁柳天院长做了欢迎致辞,首席专家杨晓东及公司技术总监何永聚分别做了详细的技术报告,向大家展示了项目技术推广以来取得的成果及项目转化成果---植物细胞营养素应用技术。何总表示,公司将继续与潍坊市农业科学院保持紧密合作,共同推进更多农业技术的示范与推广,助力乡村振兴齐鲁样板的建设。
培训结束后,与会者参观了先进的设施蔬菜大棚,亲眼见证了农用动物酵素技术在实际农业生产中的应用。试验田里,使用了农用动物酵素肥料的萝卜口感更脆、更甜,个头、水分都更大,甚至有农户现场说吃起来跟梨一样,这与未使用该农用动物酵素技术的萝卜形成鲜明对比,展示了农用动物酵素的生物技术在提高农作物产量和品质方面的显著效果。通过参与此次培训与观摩活动,种植户们表示,他们对如何将先进生物农业技术应用到自己的种植实践中有了更清晰的认识。
新型生物细胞营养素产业化应用前景
新型生物细胞营养素是以动物蛋白为主要原料,经复杂微生物仿生态酵解制得的含有特定生物活性的天然小分子营养跨膜复合物。该类物质与伴生微生物群组经过复杂演化、相互适应,从而自然建立起互为宿主、互为营养、互为伴侣的微生态共生关系。它们可游离于生命体细胞间质或浸润至生物细胞膜内,对生命体细胞具有重要的营养代偿与免疫修复功能。· 根据原材料及生产卫生标准不同:可分为食用级、饲用级、农用级及外用洗护级。· 根据产业用途分类:可广泛应用于医养健康与慢病康复、美容护肤与皮肤病康复、食材洗洁脱毒与健康食品提质保鲜、动物健康与减抗替抗、植保抗逆增产与农产品储运保鲜、土壤修复与水质净化、农牧废弃物无害化处理与资源化利用等产业领域。并在不同产业领域取得了大量的实践应用案例及良好效果。
功能性成分检测分析报告
农用生物细胞营养素
农用生物细胞营养素是以动物蛋白为主要原料,经复杂微生物仿生态酵解制得的含有特定生物活性的小分子营养跨膜复合物,产品富含 197 种小分子肽、109 种多肽、7 种核苷酸类、多种寡糖类、功能氨基酸类、短链脂肪酸类、生物有机酸类、生物酶类及多种益生菌等功能性物质。可基本涵盖植物刺激素、微生物菌肥、氨基酸肥、生物多糖肥、微量元素肥、腐殖酸肥及生物有机肥产品的主要成分与作用功效。
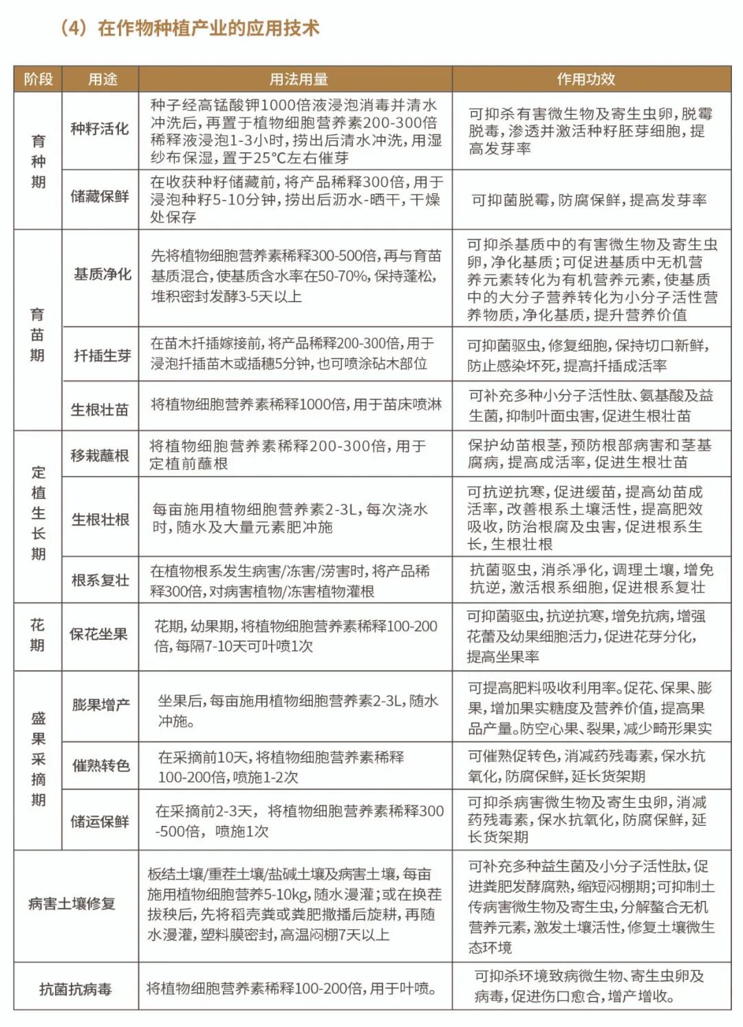
用法用量
·用于浸种蘸根:产品稀释200倍,在浸种/移苗定植/枝干扦插时,浸润5分钟。
·用于随水冲施:每亩施用2-3L,连用2-3次。可明显抗冻害/抗涝害/抗盐碱/抗药害/抗光照不足/抗病害/抗早衰,抗逆增产。
·用于叶面喷施:将产品稀释300至500倍,一个种植周期内喷施3-5次,可明显促进光合作用,改善叶片生长发育,促花促果,增产增收。
·用于提质转色:水果采摘前15天,将产品稀释300-500倍叶喷,隔7天用1次,连用2次,促进转色,提前上市。
·用于储运保鲜:将产品稀释300-500倍,在农产品采摘前叶喷1至2次或采摘后浸洗5分钟,可脱毒、保鲜、保水、抗氧化,明显延长货架期。
·用于肥料增效:水肥营养液或各类肥料添加1%以上,可促进肥料吸收,显著增强肥效。
·用于板结/重茬/虫害/药害/盐碱等病害土壤修复,每亩10L,一次性随水漫灌。
产品用途
推荐
-
-
QQ空间
-
新浪微博
-
人人网
-
豆瓣
